L’alopécie est un trouble auto-immune qui provoque une perte de cheveux sans nuages sur le cuir chevelu et le corps qui est vécu par près de 2% de la population mondiale à un moment donné de leur vie.
Une équipe de chercheurs d’Australie, de Singapour et de Chine a découvert que les cellules souches du follicule pileuse activées (HFSC), cruciales pour la repousse et la réparation des cheveux, nécessitent une puissante protéine protectrice appelée MCL-1 pour fonctionner avec succès. Sans MCL-1, ces cellules subissent un stress et finissent par mourir, entraînant une perte de cheveux, comme indiqué dans un Communications de la nature étude.
Les follicules pileux sont de petites structures de type tunnel dans la peau où les cheveux poussent. Ces follicules parcourent à plusieurs reprises à travers trois phases distinctes: Anagen, la phase de croissance active; Catagène, une phase de transition marquée par une croissance ralentie et un rétrécissement des follicules; et télogènes, une phase de repos où la croissance cesse et la perte se produit, après quoi le cycle recommence, entraîné par les HFSC.
La recherche montre que lorsque les HFSC éprouvent du stress à cause de la perte de l’arbre capillaire ou du rétrécissement des follicules, ils peuvent subir une apoptose – un moyen contrôlé pour que les cellules meurent – ce qui renforce la perte de cheveux. Ce processus apoptotique est contrôlé par un groupe de protéines appelées la famille Bcl-2, qui décide si une cellule doit survivre ou mourir.
Bien qu’il soit connu que MCL-1, qui fait partie de la famille BCL-2, appartient au groupe de protéines pro-survie, son rôle dans la régulation du HFSC et la régénération des cheveux est un mystère.
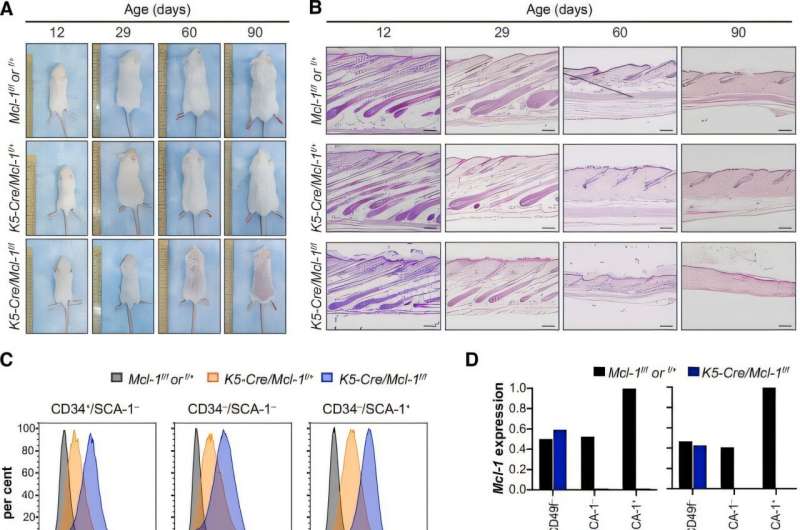
Pour étudier l’influence de MCL-1 sur la régulation du HFSC, les chercheurs de cette étude ont supprimé le gène MCL-1 des cellules de la peau de souris et ont supprimé certaines parcelles de cheveux existants. Ils ont constaté que le manque de MCL-1 de la naissance n’a pas eu d’impact sur la formation de follicules pileux mais a entraîné une perte de cheveux progressive par la baisse des HFSC au fil du temps.
Chez les souris adultes, la suppression de MCL-1 a rapidement détruit les HFSC actifs, ce qui a complètement arrêté la régénération des cheveux dans les taches où les cheveux ont été enlevés.

Les HFSC inactifs sont restés intacts même après la suppression de MCL-1, mais une fois qu’ils se sont réveillés et ont commencé à se diviser pour faire pousser de nouveaux cheveux, ils ont subi du stress, ce qui a déclenché la protéine P53 essentielle pour réguler la mort cellulaire. Cependant, la suppression d’un gène p53 a rétabli la croissance des cheveux même en l’absence de MCL-1, suggérant une collaboration entre MCL-1 et P53 dans le maintien d’un équilibre entre la survie cellulaire et la mort dans les follicules pileux.
Les expériences du modèle de souris ont également révélé que la voie de signalisation ERBB (contrôle les processus cellulaires) joue un rôle clé dans le maintien des cellules souches du follicule pile actif en augmentant la production de MCL-1.
Une connaissance plus profonde des voies et des interactions moléculaires qui régulent la croissance du follicule pileux et la mort cellulaire ouvrent la voie à des stratégies innovantes pour traiter l’alopécie et prévenir la perte de cheveux.