L’étude trouve les racines des troubles mentaux et neurodégénératifs dans les cellules du cerveau fœtal

L’origine de certaines maladies neuropsychiatriques, telles que l’autisme, le trouble bipolaire ou la dépression, et certaines maladies neurodégénératives, d’Alzheimer et de Parkinson, se trouvent à des stades très précoces de la formation du cerveau dans le fœtus. C’est-à-dire plus tôt que précédemment reconnu, selon une étude de l’hôpital Del Mar Research Institute et de l’Université de Yale, publiée dans Communications de la nature.

Les travaux se sont concentrés sur « la recherche de l’origine des maladies mentales dans les premiers stades du développement fœtal, en particulier dans les cellules souches du cerveau », explique le Dr Gabriel Santpere, chercheur de Miguel Servet et coordinateur du Neurogenomics Research Group à la Biomedical Informatics Research Program du Hospital DeL MAR Research Institute, un groupe conjoint de l’université Pompeu Fabra.

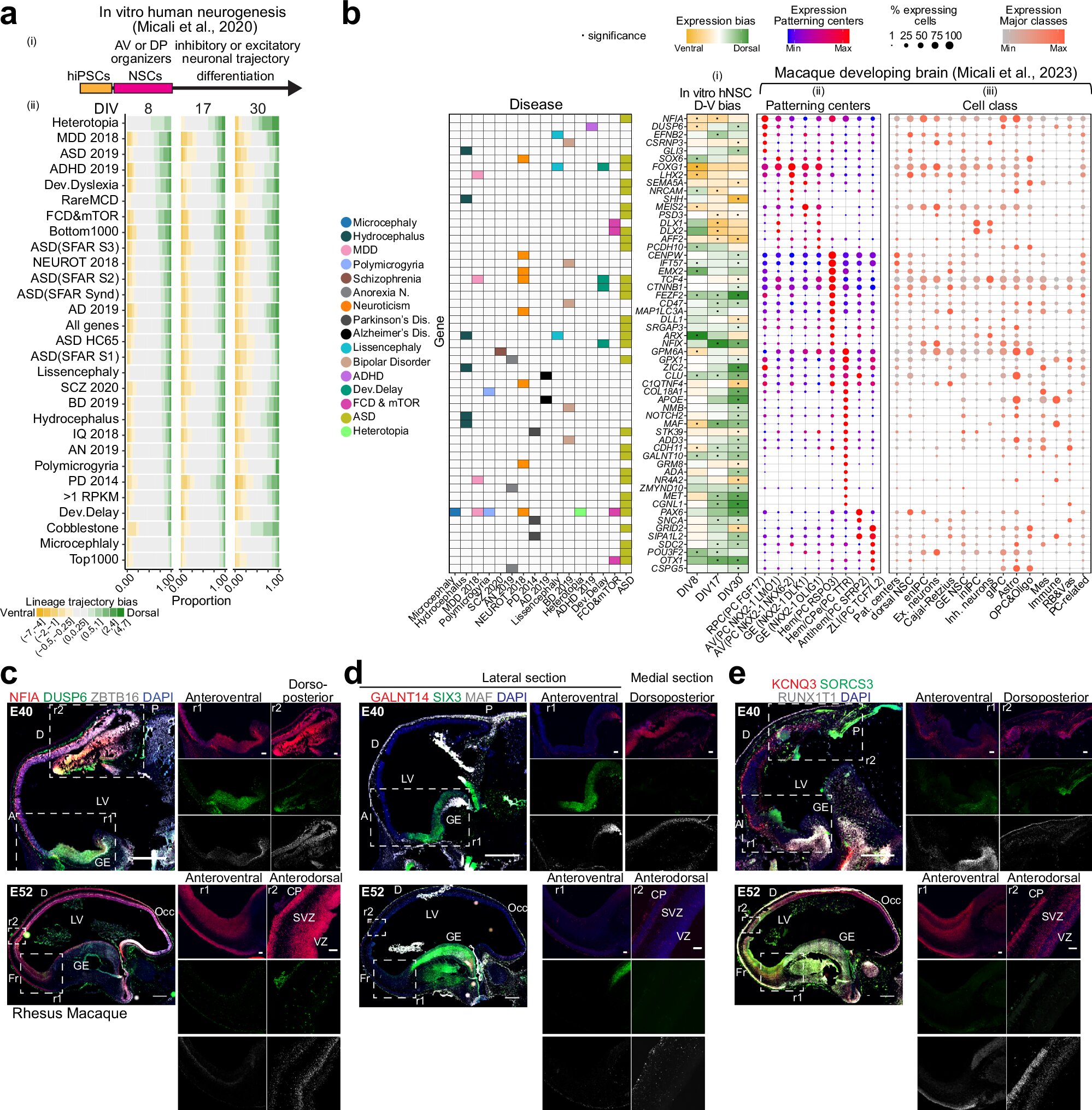
Pour ce faire, ils ont utilisé une liste de près de 3 000 gènes liés aux maladies neuropsychiatriques, aux pathologies neurodégénératives et aux malformations corticales, et ont simulé l’effet de leur altération sur les cellules impliquées dans le développement du cerveau. Les résultats indiquent que bon nombre de ces gènes sont déjà fonctionnels pendant les phases initiales du développement fœtal dans les cellules souches, les progéniteurs qui construisent le cerveau, créant des neurones et leurs structures de soutien.

Atteindre cela n’a pas été facile. Ce moment de développement du cerveau est très difficile à étudier. Pour cette raison, les chercheurs ont combiné plusieurs données de cerveau humain et de souris, ainsi que des modèles cellulaires in vitro.

Comme le Dr Nicola Micali, chercheur associé chez le Dr. Pasko Rakic’s Lab à l’Université de Yale et le co-leader de la recherche, « souligne les scientifiques étudient généralement les gènes des maladies mentales chez les adultes, mais dans ce travail, nous avons découvert que beaucoup de ces gènes agissent déjà au cours des premiers stades de la formation du cerveau fœtal. »

Au cours de l’étude, des réseaux de régulation spécifiques de chaque type de cellule impliqués dans le développement du cerveau ont été simulés pour voir comment l’activation ou la désactivation des gènes analysés liés à diverses maladies cérébrales a affecté les cellules progénitrices à leurs différents stades. Cela leur a permis d’observer l’importance de chaque gène dans l’émergence d’altérations qui provoquent diverses maladies. La liste va de la microcéphalie et de l’hydrocéphalie à l’autisme, à la dépression, au trouble bipolaire, à l’anorexie ou à la schizophrénie, et comprend également l’Alzheimer et la Parkinson.

Dans toutes ces pathologies, les gènes impliqués dans les premières phases du développement du cerveau lorsque les cellules souches neurales sont fonctionnelles. « Nous couvrons un large éventail de maladies que le cerveau peut avoir et examiner comment les gènes impliqués dans ces conditions se comportent dans les cellules souches neurales », ajoute Xoel Mato-Blanco, chercheur à l’hôpital Del Mar Research Institute.

Dans le même temps, il souligne que l’œuvre « identifie les fenêtres temporelles et les types de cellules où l’action de ces gènes est la plus pertinente, indiquant quand et où vous devez cibler la fonction de ces gènes ».

Avoir ces informations « est utile pour comprendre l’origine des maladies qui affectent le cortex cérébral, c’est-à-dire comment les altérations génétiques se traduisent dans ces pathologies », explique le Dr Santpere.

Comprendre ces mécanismes et le rôle de chaque gène dans chaque maladie peuvent aider à développer des thérapies ciblées qui agissent sur eux, en ouvrant des opportunités de thérapie génique et des traitements personnalisés.