Les voies de signalisation de la dopamine perturbée pourraient favoriser les crises d’épilepsie dans la dysplasie corticale focale

La dysplasie corticale focale (FCD) type 2 est une malformation congénitale du cortex cérébral qui est souvent associée à une épilepsie difficile à traiter. Dans les zones touchées, les cellules nerveuses et leurs structures de couche sont disposées de manière atypique, ce qui rend souvent la pharmacothérapie plus difficile.

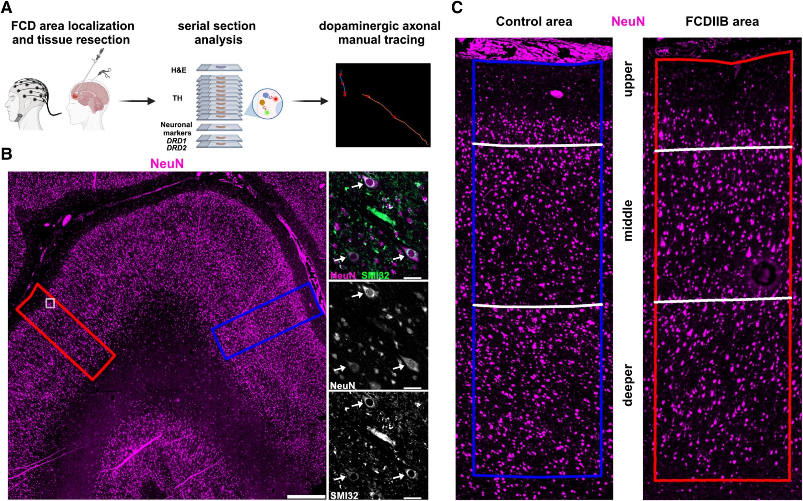
Une équipe de recherche de l’hôpital universitaire Bonn (UKB) et de l’Université de Bonn, en collaboration avec le Centre allemand de maladies neurodégénératives (DZNE), a maintenant trouvé des preuves de changements profonds dans le système de dopamine dans le FCD de type 2. Les résultats ont maintenant été publiés dans la revue dans la revue Cerveau.

La dopamine est un neurotransmetteur central qui régule l’attention, l’apprentissage et l’excitabilité des réseaux neuronaux, entre autres. La question de savoir si et comment ce système est affecté par le FCD est resté jusqu’à présent resté largement clair. La présente étude montre que l’approvisionnement dopaminergique dans les zones cérébrales affectés est modifiée. De plus, une expression accrue de certains récepteurs de la dopamine a été observée – à la fois dans le tissu humain et dans un modèle de souris correspondant.

Preuve de modulation perturbée dans le cortex en développement

« Nos données suggèrent un système dopaminergique perturbé dans le FCD de type 2 », explique Norisa Meli, étudiante au doctorat à l’Université de Bonn à l’Institut de neurobiologie reconstructive à l’UKB et au premier auteur de l’étude. « La frappe particulièrement frappante était l’expression significativement accrue des récepteurs dopaminergiques dans les neurones qui jouent un rôle central dans le processus de la maladie. »

Ces changements pourraient jouer un rôle dans le développement des crises d’épilepsie – et peut-être également expliquer pourquoi de nombreux malades éprouvent également des problèmes de concentration ou des sautes d’humeur.

« La dopamine module l’excitabilité des réseaux neuronaux et leur formation dans le cortex en développement », souligne le professeur Sandra Blaess, professeur de neurodéveloppement à l’UKB et membre du TRA « Life & Health » à l’Université de Bonn. « Nos résultats montrent que cette modulation peut être perturbée dans le FCD de type 2 – un aspect qui n’a guère été étudié à ce jour. »

Le professeur Albert Becker, chef de département de l’Institute for Cellular Neuroscience II à l’UKB et également membre du TRA « Life & Health » à l’Université de Bonn, ajoute: « Ces résultats élargissent notre compréhension de la neuropathologie complexe des dysplasies. Ils fournissent des indices importants pour de nouvelles approches thérapeutiques potentielles qui pouvaient aller au-delà du contrôle des crises. »

L’étude combine des analyses moléculaires complètes d’échantillons de tissus humains avec un modèle de souris préclinique qui reproduit les changements génétiques dans le FCD de type 2. Les chercheurs espèrent que ces résultats contribueront à des stratégies de traitement plus ciblées et efficaces à long terme.