Matthew Taylor a comparé son travail récemment publié aux côtés des doctorants Gary Dunn à un coup de pied sur un rocher. Une fois la découverte faite, il était temps de voir ce qui se trouvait en dessous.
Taylor, professeur agrégé du département de microbiologie et de biologie cellulaire de l’Université d’État du Montana, a étudié les mécanismes de réplication et d’infection des virus de l’herpès depuis plus d’une décennie. Dunn, maintenant chercheur postdoctoral à l’Université de l’Idaho, était au milieu de son travail de doctorat dans le laboratoire de Taylor lorsqu’il a réalisé quelque chose: les virus de l’herpès cultivés à l’aide d’un type de cellule hôte – connu comme cellule productrice – des différences excitantes du même virus cultivé avec une cellule productrice différente.
C’était une divergence apparemment faible avec des effets d’entraînement potentiellement puissants: comment ces différences pourraient-elles affecter la capacité d’un virus à infecter son hôte, ou sa sensibilité au traitement? Les scientifiques ont utilisé une variété de lignées cellulaires établies – des cellules productrices qui permettent des expériences facilement reproductibles – pendant des décennies, donc Dunn et Taylor examinaient le fondement même du domaine.
« Ce projet est une virologie très fondamentale. Il parle de bon nombre des choses que nous avons dû faire au tout début », a déclaré Taylor. « Nous voulions un virus propagé, donc dans les années 1950, les scientifiques ont saisi une lignée cellulaire qui était efficace. Nous avons maintenant 70 ans de développement, et je pense qu’en tant que virologue moderne, nous devons constamment demander, sont-ils les bonnes façons? »
Les virus de l’herpès sont extrêmement courants dans le monde entier, provoquant tout, des boutons de froid et de la varicelle aux zona et à l’herpès génital. On estime qu’environ 70% de la population mondiale porte le virus 1 de l’herpès simplex (HSV-1). Pour beaucoup, le virus provoque des symptômes légers qui se résolvent rapidement, mais pour certains, le HSV-1 peut entraîner des effets graves et durables, y compris l’encéphalite (inflammation du cerveau).
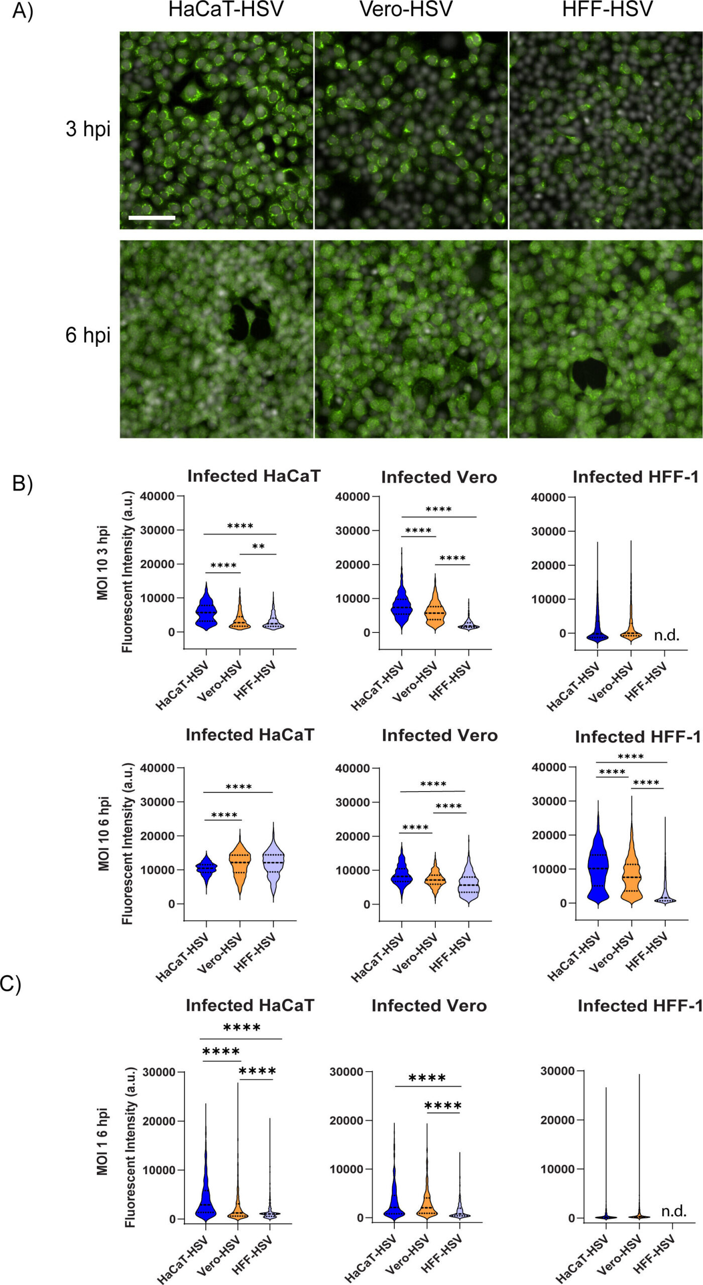
Bien que les travaux examinant les cellules des producteurs soient fondamentaux, il remet en question les paradigmes historiques de la façon dont les virologues ont mené des recherches. Les résultats de la recherche doctorale de Dunn explorant l’impact de différents types de cellules producteur sur les virus cultivés résultants sont publiés dans le Journal of Virology Dans un article intitulé « Le type de cellule du producteur de HSV-1 modifie le contenu protéomique et la capacité infectieuse des virions. »
Lorsque les scientifiques étudient les virus, ils cultivent d’abord le virus en infectant les cellules productrices en laboratoire. Cela donne au virus un hôte qu’il utilise pour se reproduire, permettant aux chercheurs d’observer ce processus et les mécanismes que les virus utilisent pour infecter leurs hôtes.

Il existe de nombreuses lignées cellulaires de producteurs que les scientifiques utilisent en fonction des objectifs de leurs recherches, a déclaré Taylor, dont la plupart ont été cultivés il y a plusieurs décennies. Ces différentes lignes permettent aux scientifiques d’étudier comment les virus se répliquent sur tout, des cellules pulmonaires aux cellules rénales et même dans les cellules sanguines.
Le travail de Dunn est parmi les premiers à établir que les différentes cellules productrices conduisent à des différences dans les virus résultants. Il a remarqué que certains virus cultivés avaient des compositions de protéines différentes et activaient différents gènes pendant le processus de réplication. Même de légères différences, a-t-il dit, pourraient avoir des impacts en aval sur la façon dont les virus établissent une infection et réagissent à l’intervention médicale.
« Cliniquement, si vous comprenez que le type de cellule qui est utilisé pour produire un virus peut modifier sa composition et d’autres interactions qui ont lieu, vous pouvez commencer à cibler différentes composantes du virus qui pourraient être plus pertinentes », a déclaré Dunn. « Si vous parlez d’un virus dérivé d’un type de cellule qui provoque des différences dans la composition des protéines, vous pourriez peut-être inhiber ces interactions, ce qui pourrait conduire à de nouvelles options de traitement. »
Continuer à explorer les différences entre les virus cultivés avec diverses lignées cellulaires pourrait également guider les études sur la façon dont les virus se déplacent à travers différentes parties du corps. Un virus peut se reproduire différemment dans un poumon que dans un rein, ce qui peut également influencer la façon dont il se propage d’une personne à l’autre.
« Le génome viral code ses propres protéines pour se reproduire, mais il y a beaucoup plus que cela », a déclaré Dunn. « Il reprend également des composants cellulaires de son hôte, et que l’incorporation de composants cellulaires dans les virus est plus un point récent sur la virologie. Vous avez des centaines de types de cellules différents dans votre corps, sans parler de tous les types de cellules disponibles pour la recherche. Vous pourriez vraiment faire une carrière de ce type de recherche. »
La compréhension et le catalogage des différences qui émergent lorsque différents types de cellules producteur sont utilisés guidera les recherches futures dans le laboratoire de Taylor. Maintenant que le rocher a été renvoyé, il est temps d’explorer ce qui est en dessous. Les scientifiques des années 1950 ont utilisé les meilleures lignées cellulaires qu’ils connaissaient, et Taylor espère que les scientifiques d’aujourd’hui pourront faire de meilleures recherches en fonction de meilleures connaissances.
« Cela fait partie du principe scientifique. Vous faites les meilleures expériences que vous pouvez à l’époque, et lorsque de nouvelles expériences arrivent, et les données arrivent, nous devons être ouverts à ces idées », a-t-il déclaré. « La science est une chose vivante, et ce travail en est un excellent exemple. »