Des chercheurs de l’École de médecine Yong Loo Lin de l’Université nationale de Singapour (NUS Medicine) ont découvert que certaines personnes peuvent être porteuses de grandes quantités d’une souche multirésistante d’Escherichia coli de type 131 (E. coli ST131) dans leur intestin pendant de longues périodes sans présenter de symptômes et peuvent, sans le savoir, la transmettre aux membres de leur foyer.
L’étude, publiée dans Communications naturellesest probablement le premier en Asie à retracer la façon dont cette bactérie résistante aux antibiotiques se propage au sein de la communauté.
E. coli est un type courant de bactérie qui vit naturellement dans les intestins des humains et des animaux. La plupart des souches d’E. coli sont inoffensives et jouent même un rôle dans le maintien d’un intestin sain en facilitant la digestion et en empêchant d’autres microbes nocifs de s’installer. Cependant, certaines souches peuvent provoquer des maladies lorsqu’elles acquièrent des gènes spécifiques qui leur permettent de produire des toxines ou d’envahir les tissus.
Ces formes pathogènes peuvent entraîner diverses maladies. Certaines souches provoquent des infections gastro-intestinales telles que des diarrhées sanglantes, tandis que d’autres provoquent principalement des infections en dehors de l’intestin, telles que des infections des voies urinaires et des infections du sang.
Une souche particulière, E. coli ST131, s’est répandue dans le monde entier et est résistante aux antibiotiques. Contrairement aux souches qui provoquent des infections intestinales, les infections causées par E. coli ST131 se présentent le plus souvent sous la forme d’infections des voies urinaires, mais peuvent également évoluer vers des affections plus graves telles que des infections rénales ou une septicémie, en particulier chez les personnes âgées ou les personnes dont le système immunitaire est affaibli.
La résistance aux antibiotiques est une préoccupation croissante non seulement dans les hôpitaux mais aussi dans la communauté, où les infections sont de plus en plus difficiles à traiter. Une grande partie de ce problème est due à des souches spécifiques de bactéries, souvent appelées « superbactéries », comme E. coli ST131.
Bien que l’utilisation d’antibiotiques chez l’homme et l’animal soit reconnue depuis longtemps comme un facteur majeur de résistance, on ignore comment ces bactéries résistantes circulent parmi les personnes en bonne santé dans la vie quotidienne.
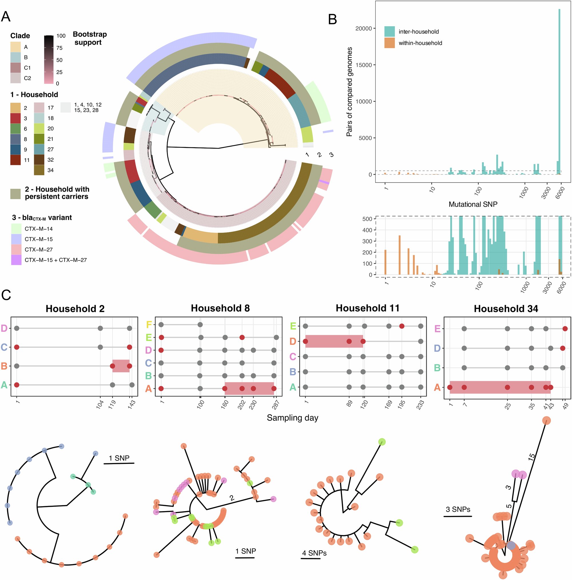
Pour enquêter sur cela, l’équipe de recherche a suivi 34 familles à Singapour – des patients précédemment infectés par E. coli ST131 ou d’autres souches d’E. coli, ainsi que les membres de leur famille – pendant une durée pouvant aller jusqu’à huit mois. Des échantillons de selles ont été collectés auprès de 135 participants, ainsi que des écouvillons environnementaux et des échantillons d’animaux de compagnie, pour tester la présence d’E. coli. Le séquençage génétique a ensuite été utilisé pour identifier E. coli ST131 et cartographier sa propagation au sein des ménages.
Menée en collaboration avec des chercheurs de la NUS Saw Swee Hock School of Public Health, du National University Hospital (NUH), de l’Environmental Health Institute, de l’Université d’Oxford et de l’Université Vanderbilt, l’équipe a découvert qu’un petit nombre d’individus étaient porteurs d’E. coli ST131 de manière persistante et en grand nombre sur de longues périodes, même s’ils n’avaient pas développé d’infections.
Ces individus étaient probablement la source de transmission aux membres de leur foyer, qui étaient porteurs de souches bactériennes étroitement apparentées. Les résultats suggèrent que ces « porteurs silencieux » pourraient agir comme des réservoirs cachés qui contribuent à entretenir la propagation de bactéries résistantes dans la communauté.
Le Dr Mo Yin du Programme de recherche translationnelle sur les maladies infectieuses (TRP), NUS Medicine, qui a dirigé l’étude, a déclaré : « Notre étude montre que la résistance aux antibiotiques n’est pas seulement un problème hospitalier : elle peut se propager discrètement au sein des ménages ordinaires. En identifiant les personnes porteuses de niveaux élevés de bactéries résistantes sans symptômes, nous pouvons commencer à réfléchir à des stratégies de prévention ciblées pour réduire le risque de propagation au sein de la communauté.
L’étude souligne l’importance de bonnes pratiques d’hygiène personnelle, même à la maison, ainsi que la nécessité de développer de nouvelles façons de réduire le transport à long terme de bactéries résistantes.
Les stratégies potentielles incluent les vaccins, les probiotiques, les prébiotiques ou les transplantations fécales, bien que davantage de preuves soient nécessaires pour déterminer leur efficacité. Cibler les interventions sur les individus porteurs de niveaux élevés de bactéries résistantes pourrait contribuer à réduire la transmission communautaire et la propagation plus large de la résistance aux antibiotiques.
Le professeur Paul Tambyah, vice-président du TRP des maladies infectieuses de NUS Medicine, a ajouté : « Les superbactéries comme E. coli ST131 font désormais partie de notre environnement quotidien, mais tous ceux qui les transportent ne tomberont pas malades. Comprendre comment ces bactéries persistent et se déplacent entre les personnes nous aide à développer des solutions communautaires plus pratiques pour contenir la résistance aux antibiotiques avant qu’elle ne conduise à une infection difficile à traiter.
À la suite de cette étude, l’équipe de recherche prévoit d’examiner plus en détail le microbiome intestinal des participants afin de comprendre comment l’équilibre entre les bactéries bénéfiques et nocives affecte le transport à long terme des souches résistantes. Ces données contribueront également aux efforts mondiaux en cours pour mieux comprendre et combattre la montée de la résistance aux antibiotiques.

