Les œstrogènes bloquent la ferroptose, fournissant un aperçu des différences sexuelles dans le risque de maladie rénale

Les lésions rénales aiguës surviennent fréquemment et représentent toujours un défi clinique majeur en raison de l’absence d’une thérapie ciblée.

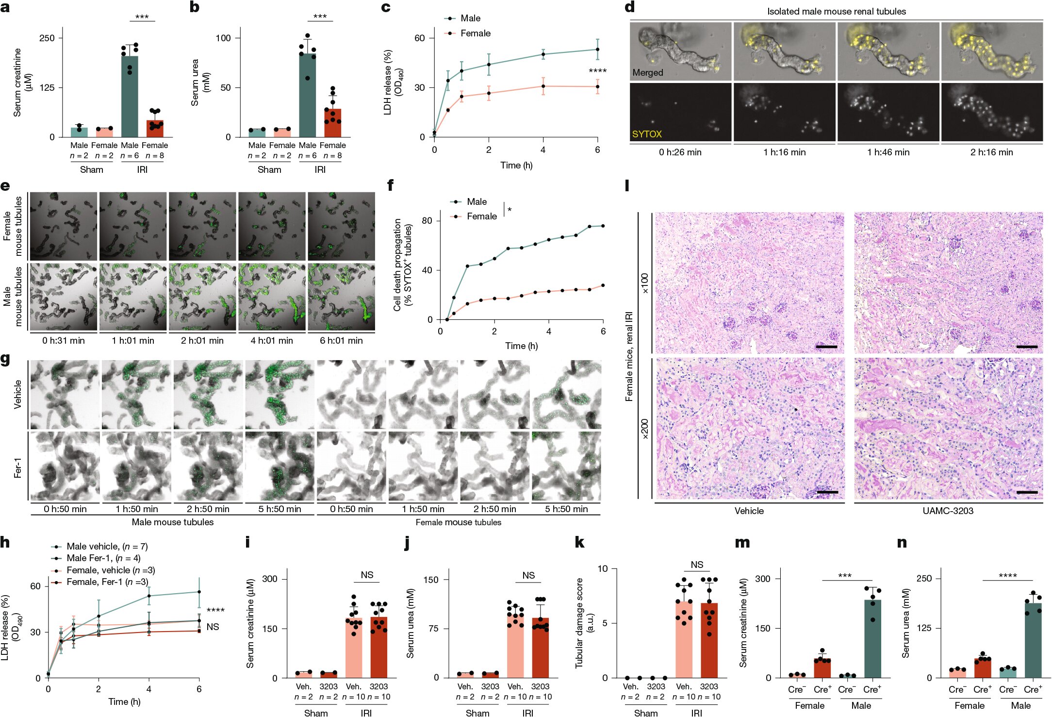
Pendant des décennies, les cliniciens ont observé que les femmes sont moins sensibles à l’insuffisance rénale aiguë que les hommes. Ce n’est pas une nouvelle découverte; En fait, cela a été signalé dès 1940 et a été confirmé dans des études épidémiologiques. Cependant, à ce jour, la cause sous-jacente de cet effet reste un mystère.

Dans un article publié dans Natureles scientifiques de la faculté médicale Mannheim, Uidelberg University, ont maintenant fourni une explication clé et nouvelle pour ce phénomène.

Dans l’étude, ils se sont concentrés sur l’hormone sexuelle féminine œstrogène et le processus de ferroptose, une forme dépendante du fer de la mort cellulaire régulée. Ils ont découvert que les œstrogènes bloquent la ferroptose, expliquant comment l’effet protecteur sur les reins est perdu avec la ménopause lorsque la production d’hormones sexuelles diminue. Fait intéressant, les œstrogènes et spécifiquement ses dérivés hydroxylés – tels que le 2-hydroxyestradiol – sont des médiateurs clés d’un mécanisme de protection complexe à travers des mécanismes génomiques et non génomiques.

Remarquablement, l’œstrogène agit comme un médicament protecteur intrinsèque contre la ferroptose en soi. De plus, en se liant à son récepteur, l’œstrogène initie divers systèmes biologiques qui peuvent être considérés comme des mécanismes de défense contre la ferroptose, y compris la régulation des hydrophères, qui agissent comme des charognards radicaux pour garder la ferroptose en contrôle. L’engagement des récepteurs des œstrogènes contrecarre en outre l’altération des lipides éther – les composants importants de la membrane cellulaire – inhibant également la ferroptose.

Ces observations sont des résultats clés pour expliquer les différences de risques rénaux observés entre les hommes et les femmes, et sont des points de départ intéressants pour de nouvelles approches thérapeutiques. Mais il y a plus que cela: la ferroptose joue également un rôle clé dans de nombreuses maladies différentes.

« Nos résultats peuvent également avoir des implications bien au-delà du rein, même pour la recherche sur le cancer. Ces résultats amènent la ferroptose au centre des différences entre les sexes pour des conditions telles que les crises cardiaques et les accidents vasculaires cérébraux à partir desquels les femmes ont tendance à être plus protégées que les hommes, et même la plus longue espérance de vie des femmes », explique le professeur Andreas Linkermann, directeur de la 5e clinique médicale de l’Université Medical Mannheim et dernier auteur de la publication.

Les implications potentielles de ce travail pour d’autres maladies et dans d’autres contextes sont difficiles à évaluer à ce stade. Les problèmes éthiques peuvent également devoir être pris en compte. Par exemple, dans le contexte de la médecine de transplantation, la question pourrait se poser de savoir si les organes de femelles – avant la ménopause – sont « plus précieux » que ceux des donneurs masculins, car ils sont moins sensibles au processus chirurgical du transfert d’organes.

« L’importance de la ferroptose ouvre en fait un tout nouveau domaine de recherche », conclut Andreas Linkermann.

Tom Vanden Berghe, un expert mondial dans ce domaine, a également reconnu les grandes implications des résultats des néphrologues et des scientifiques basés à Mannheim, menant des recherches à l’Université de Heidelberg.

Dans l’article « News and Views » de Vanden Berghe, publié dans le même numéro de Nature Sous le titre « Les œstrogènes se défendent contre les dommages rénaux causés par la mort cellulaire dépendante du fer », écrit-il, « ce travail représente une étape importante dans notre compréhension des différences sexuelles dans l’insuffisance rénale aiguë et élargit la pertinence physiologique de la ferroptose au-delà du cancer et de la neurodégénérescence.

« Surtout, ces résultats peuvent aider à expliquer l’augmentation de la vulnérabilité aux lésions rénales aiguës chez les femmes ménopausées et à fournir une base rationnelle pour explorer les métabolites œstrogéniques ou les inhibiteurs de ferroptose en tant qu’agents thérapeutiques. Alors que la ferroptose gagne une traction en tant que mécanisme unificateur de la lésion des tissus. »

Fourni par Universitätsmedizin Mannheim