Les chercheurs se tournent de plus près sur la réponse immunitaire à la grippe

Une équipe de chercheurs de l’Université du Missouri a pour mission de mieux comprendre quelles cellules immunitaires chez les porcs sont les plus sensibles à une infection de la grippe.

Étant donné que les porcs et les humains partagent des similitudes génétiques, leurs recherches peuvent un jour jeter les bases de thérapies ou de vaccins améliorés pour protéger les porcs et les humains contre la grippe, qui a des implications majeures pour l’industrie du porc et la santé humaine.

« Bien que les porcs et les humains soient très similaires au niveau cellulaire, ils ne sont pas identiques », a déclaré John Driver, professeur agrégé au Collège d’agriculture, de nourriture et de ressources naturelles. « Une meilleure compréhension de la façon dont le système immunitaire des porcs réagit à l’infection de la grippe et en quoi cette réponse immunitaire peut différer chez l’homme ouvre un nouveau monde de potentiel d’amélioration des thérapies et des vaccins pour les deux espèces. »

Malgré les cellules T et les cellules B dans le système immunitaire ayant des millions de récepteurs différents qui reconnaissent et répondent à divers virus, seule une petite fraction de ces cellules a les bons récepteurs pour reconnaître le virus de la grippe toujours en évolution.

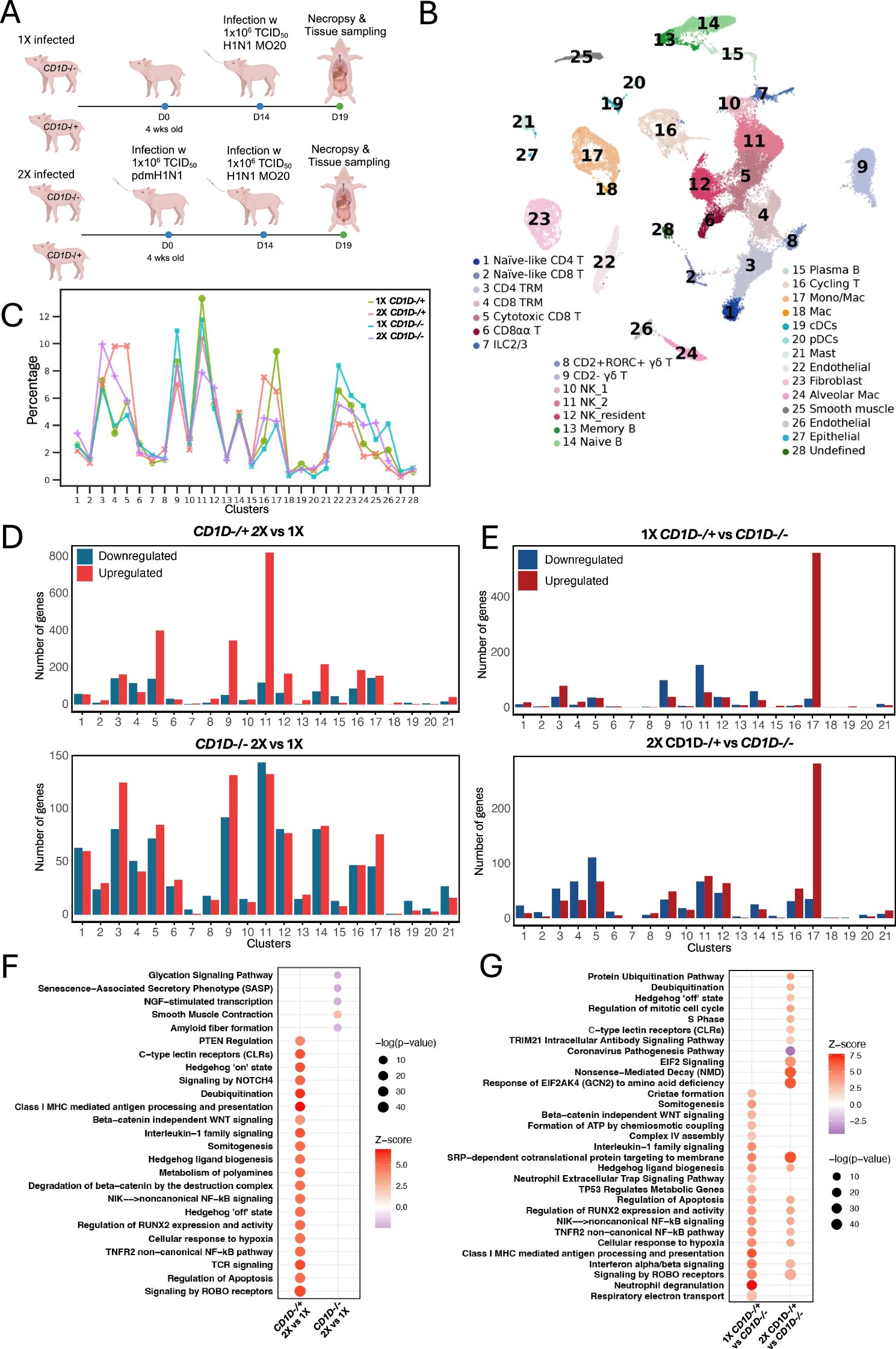
Ainsi, dans une étude récente publiée dans Biologie des communicationsDriver et son équipe ont cherché à identifier les cellules immunitaires des porcs ont des récepteurs les plus réactifs à la grippe. Ils l’ont accompli en personnalisant une technologie appelée séquençage d’ARN à cellule unique pour les porcs. Cet outil puissant est utilisé par les scientifiques pour en savoir plus sur le fonctionnement des cellules d’un corps à un niveau très détaillé, y compris les cellules du système immunitaire.

« En mieux identifier les cellules B et T sont plus susceptibles de reconnaître une infection de la grippe, que les connaissances peuvent aider ceux qui essaient de développer des thérapies ou des vaccins améliorés », a déclaré Driver, un chercheur principal du Bond Life Sciences Center.

« Les virus de la grippe mutent rapidement, c’est pourquoi nous devons obtenir un nouveau vaccin contre la grippe chaque année. Mais si nous pouvons un jour trouver quels récepteurs cellulaires se lient à certaines parties du virus de la grippe qui ne changent pas, cela peut être la clé de l’amélioration des vaccins qui nous donnent l’immunité plus longtemps. »

La grippe chez les animaux et les humains est largement considérée comme en haut de la liste des virus qui pourraient provoquer une pandémie. La grippe aviaire a récemment affecté l’industrie de la volaille et augmenté les prix des œufs dans les épiceries. Il est très préoccupant que la grippe des oiseaux se propage également des oiseaux aux porcs et aux humains.

« Si nous pouvons trouver un vaccin contre la grippe ou une thérapie efficace pour les porcs, ce serait énorme pour l’industrie des porcs et réduirait le potentiel d’une future pandémie », a déclaré Driver. « En 2009, le virus H1N1 qui a provoqué la pandémie de grippe porcine était une combinaison de virus des porcs, des oiseaux et des humains qui se sont mélangés pour produire un nouveau virus pour lequel nos corps n’étaient totalement pas préparés. »

Mizzou est l’endroit idéal pour la recherche percutante du conducteur. Le National Swine Resource and Research Center, le nouveau NextGen Center for Imprine et les maladies infectieuses émergentes, et le noyau de la technologie génomique sont tous sur le même campus, soutenant les découvertes scientifiques du conducteur.

« La collaboration interdisciplinaire chez Mizzou nous permet de relever l’un des plus grands défis infectieux de la société », a déclaré Driver. « Je travaille avec des enquêteurs fantastiques qui font des recherches de pointe. Les découvertes que nous faisons aujourd’hui peuvent conduire à des améliorations majeures de la santé animale et humaine sur la route. »