Le corps a un système complexe à défendre contre les infections où chaque type de cellule immunitaire joue un rôle distinct. Maintenant, une étude menée par des chercheurs du Penn State College of Medicine a révélé une nouvelle fonction des cellules immunitaires connues pour fabriquer des anticorps. Ils ont déterminé qu’en réponse à l’infection de la grippe, un ensemble spécialisé de cellules B produit une molécule de signalisation clé dont le système immunitaire a besoin pour développer une réponse robuste à long terme pour lutter contre les infections.
C’est une fonction qui n’a pas été observée auparavant dans ces types de cellules. La découverte met en évidence une cible potentielle pour améliorer les vaccinations, en particulier le vaccin contre la grippe, et les thérapies futures pour des conditions telles que le cancer et les maladies auto-immunes. L’équipe a publié son étude dans Pathogènes PLOS.
« C’est le changement de paradigme. La voie de production de la cytokine appelée interleukin-1 bêta – un messager qui aide à coordonner la réponse immunitaire – a presque exclusivement été vu dans la ligne de front du corps et inné. Rameeza Allie, professeur adjoint de microbiologie et d’immunologie au Penn State College of Medicine et auteur principal sur le journal.
Lorsqu’un pathogène comme le virus de la grippe entre dans le corps, il déclenche une cascade de réponses, a expliqué l’équipe de recherche. Premièrement, la défense de première ligne du corps, appelée INNATE IMMUNITÉ, saute dans l’action pour lutter contre l’agent pathogène et supprimer largement l’infection. Dans le même temps, le corps recueille des informations sur l’agent pathogène et développe une réponse ciblée à l’aide de cellules B et de cellules T, deux types de globules blancs.
Cette immunité adaptative, bien que plus lente à développer, est cruciale pour la survie car elle se souvient des agents pathogènes et offre une protection durable. Si le système immunitaire rencontre à nouveau le même agent pathogène, il monte une réponse plus rapide et plus robuste et protège contre la réinfection.
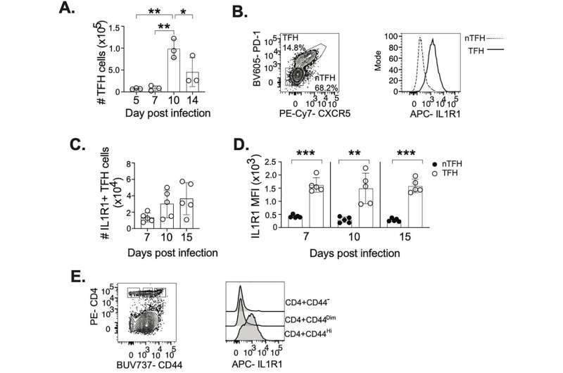
Les centres germinaux sont essentiels pour développer une bonne immunité adaptative, ont expliqué les chercheurs. Ce sont des zones qui se forment dans les ganglions lymphatiques en réponse à une infection ou à une immunisation et agissent comme un terrain d’entraînement pour les cellules B. Les cellules B du centre germinal (cellules GC B) se multiplient et subissent des changements rapides pour produire des anticorps très spécifiques et des cellules B de mémoire.
« L’objectif de notre laboratoire est de comprendre comment nous améliorons ce centre germinal pour que nous puissions avoir ces cellules B de mémoire très protectrice », a déclaré Allie. « Des études ont montré que si vous pouvez faire persister les centres germinaux, la production de cellules B de mémoire est vraiment bonne. »

Allie a expliqué que l’interleukin-1 bêta est nécessaire pour un centre germinal de haute qualité. Les centres germinaux ont besoin de cellules d’assistance folliculaire (TFH) afin de persister, et ces cellules TFH, à leur tour, ont besoin d’interleukin-1 bêta pour fonctionner. Sans l’interleukine-1 bêta, il y a moins de cellules TFH et les centres germinaux sont plus petits.
Cette étude a démontré que les cellules GC B produisent l’interleukine-1 bêta localement dans le centre germinal et la fournissent aux cellules TFH, une relation qui était auparavant inconnue, ont déclaré les chercheurs. Les résultats mettent en évidence la relation bidirectionnelle entre ces cellules immunitaires et comment elles fonctionnent ensemble pour promouvoir des centres germinaux de meilleure qualité.
« Nous connaissons les cellules B depuis longtemps, et nous savons que leur fonction proéminente est de produire des anticorps. Mais ici, nous montrons qu’ils ne sont pas seulement des cellules productrices d’anticorps. Ils sont également des cellules auxiliaires pour d’autres cellules immunitaires et sont également essentielles pour les cellules TFH pour faire leur travail et donc le centre germinal, également », a déclaré Juliana Restrepo Munera, la première étude et la première étude de la médecine.
L’équipe de recherche a validé ses données dans un modèle de souris de grippe et de cellules B humaines. Ils ont constaté que les cellules GC B produisent l’interleukine-1 bêta à travers un mécanisme bien étudié qui utilise un complexe multiproteine appelé inflammasome NLRP3. Lorsqu’il est activé, ce complexe protéique déclenche la libération de cytokines comme l’interleukine-1 bêta.
Avant ce travail, cet inflammasome n’était pas largement lié à l’immunité adaptative. Les chercheurs ont découvert que l’inflammasome et l’interleukine-1 bêta étaient exprimés par les cellules GC B mais pas par d’autres cellules B. Sans l’inflammasome ou l’interleukine-1 bêta, les cellules TFH ne fonctionnaient pas efficacement et les centres germinaux n’étaient pas bien formés.
Cette constatation pourrait indiquer des moyens d’améliorer la réponse et de prolonger l’activité dans le centre germinal en ciblant la voie inflammasome NLRP3 ou l’interleukine-1 dérivée des cellules B, a expliqué Restrepo Munera. Il pourrait éclairer les futures stratégies de vaccin contre la grippe pour offrir une meilleure protection contre les virus qui évoluent constamment. Cela pourrait également conduire à de meilleures façons de gérer la réponse immunitaire dans des conditions telles que les maladies auto-immunes et le cancer.
« Il y a tellement de potentiel de translation parce qu’il s’agit d’une cytokine qui a été étudiée et a été utilisée en milieu clinique », a déclaré Allie.
L’équipe de recherche a déclaré qu’elle prévoyait de poursuivre cette ligne de recherche pour comprendre ce qui est nécessaire pour la formation de centres germinaux optimaux et comment améliorer leur interaction entre les cellules GC B et les cellules TFH.