Aller au contenu
RVH-Synergie
  • Accueil
  • Archives
    • Consulter les bulletins Le Flyer
    • E-ditos Le Flyer
    • Consulter les bulletins Correspondances
  • Ressources
    • Méthadone – Centres de prescription en France
    • Fiches patients
    • Forum PsychoActif
    • Forum Psychonaut
    • Réduction des risques à distance
    • Annuaire MILDECA (Drogues et toxicomanie)
    • Sites Web sélectionnés
  • Addictions
    • Comorbidités
      • Cancers et problèmes cardio…
      • Comorbidités psychiatriques
      • Douleurs chroniques
      • Infections virales (VIH, VHC, …)
    • Contextes de vulnérabilité
      • Grossesse
      • Hygiène de vie
      • Judiciarisation et milieu carcéral
      • Migrants
      • Pauvreté
      • Prostitution
    • Débats, réflexions
    • Fiches patients
    • Produits et usages
      • Addiction sans produits
      • Alcool
      • Cannabis
      • Cocaïne et crack
      • Drogues de synthèse
      • Opiacés (morphine, héroïne)
      • Tabac
    • Thérapeutiques
      • Alcoologie
      • Bas seuil et thérapeutiques
      • Buprénorphine HD
      • Méthadone
      • Prise en charge hospitalière
      • Psychothérapies
      • Réduction des risques
      • Secret professionnel
      • Substitution (MSO)
      • Tabacologie
      • Ville : généralistes et pharmaciens
    • Vu d’ailleurs
  • Conduites à risque
    • Adolescence
    • Comportements sexuels à risque
    • Conduites à risque
    • Conduites addictives
    • Cyber mésusage – Abus d’écran
    • Economie parallèle et trafics
    • Insertion
    • Parentalité
    • Scolarité
    • Souffrance psychique des jeunes
    • Violence
  • Actualités
    • Les addictions
    • Les maladies
    • Arrêter l’alcool
    • Parentalité & Enfance
  • Réseau Val d’Oise
    • Annuaire des ressources est Val d’Oise
    • Annuaire addictologie du Val d’Oise
      • Prise en charge des Addictions
        • Alcooliques Anonymes
        • Consultation de tabacologie
        • ELSA (Hôpital de Gonesse)
        • Liste des Consultations Jeunes Consommateurs du 95
        • Réseau Pass (95) – CSAPA & Insertion
        • Rivage, CSAPA, Sarcelles
        • RVH SYNERGIE
        • Autres Ressources du Val d’Oise

Les addictions

Chirurgie post-COVID : pas besoin d'attendre plus de deux semaines, selon une nouvelle étude

Les anesthésiologistes du Michigan veulent savoir si vous utilisez ces substances avant la chirurgie

7 avril 2025

Avec la réduction du cannabis et de l’hallucinogène, la Michigan Society of Anesthesiologists essaie d’éduquer

L'héroïne trouvée dans la cocaïne et la «glace» et renifler une ligne peut être mortelle

L’héroïne trouvée dans la cocaïne et la «glace» et renifler une ligne peut être mortelle

6 avril 2025

Les autorités de la Nouvelle-Galles du Sud et de Victoria ont averti le public des

Les conseils des meilleures pratiques d'ACP abordent l'utilisation du cannabis, des cannabinoïdes pour la douleur chronique non cancéreuse

Les conseils des meilleures pratiques d’ACP abordent l’utilisation du cannabis, des cannabinoïdes pour la douleur chronique non cancéreuse

4 avril 2025

L’American College of Physicians (ACP) a publié des conseils de meilleures pratiques pour les cliniciens

Le dépistage de l'IA pour le trouble d'utilisation des opioïdes associé à moins de réadmissions d'hôpital

Le dépistage de l’IA pour le trouble d’utilisation des opioïdes associé à moins de réadmissions d’hôpital

4 avril 2025

Un outil de dépistage axé sur l’intelligence artificielle (IA) a réussi à identifier les adultes

Les stars du sport qui sont prises en flagrant délit d’usage de drogues illégales sont-elles injustement vilipendées ?

Un médicament contre le syndrome X fragile échoué peut réduire la consommation de cocaïne, découvertes d’essais cliniques

3 avril 2025

Une équipe de chercheurs pharmaceutiques de Novartis Biomedical Research, travaillant avec une équipe internationale d’associés,

L'étude en trouve un adulte américain sur cinq utilise plusieurs médicaments, révélant de nouveaux schémas dans la consommation de substances

L’étude en trouve un adulte américain sur cinq utilise plusieurs médicaments, révélant de nouveaux schémas dans la consommation de substances

3 avril 2025

Une étude de chercheurs de l’Université du Colorado Anschutz Medical Campus révèle que près de

Notre nouvelle étude montre que le vapotage chez les adolescents est lié aux traumatismes de l'enfance. Voici pourquoi il pourrait être plus difficile d'arrêter

Les adolescents plus âgés qui commencent à vapoter après les écoles post-élevé Progress Rapid progressive à une utilisation fréquente, les résultats de l’étude

3 avril 2025

Une nouvelle étude a révélé que les jeunes vapoteurs aux États-Unis qui commencent à utiliser

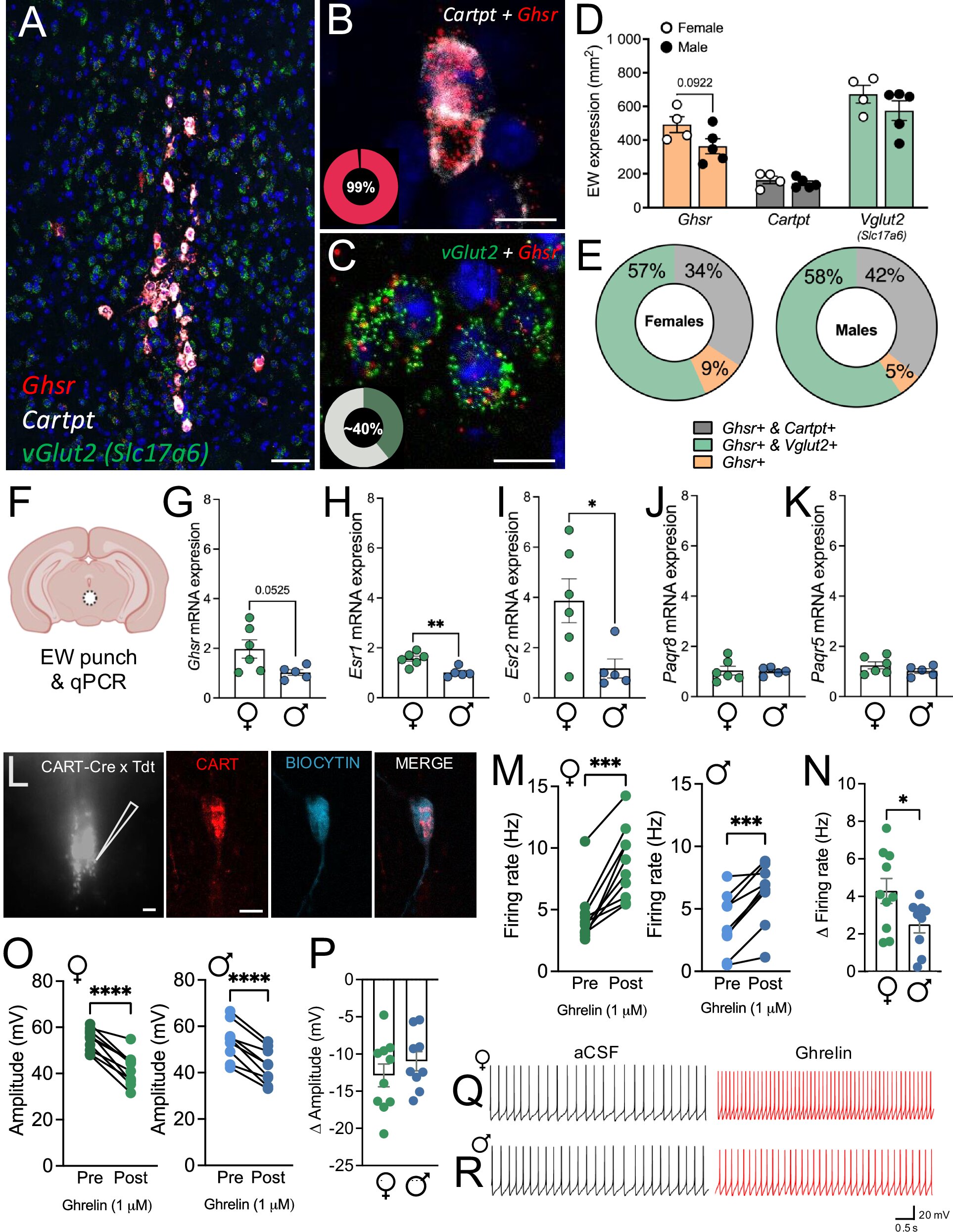
L'hormone de la faim s'est avérée être la clé de la conduite de la consommation excessive féminine

L’hormone de la faim s’est avérée être la clé de la conduite de la consommation excessive féminine

3 avril 2025

Les chercheurs en toxicomanie du Florey ont trouvé une nouvelle voie dans le cerveau liée

L'étude révèle à quel point la consommation d'alcool endommage la cognition

L’étude révèle à quel point la consommation d’alcool endommage la cognition

3 avril 2025

Pour la première fois, les chercheurs démontrent chez un animal comment la consommation intensive d’alcool

Le Congrès mexicain adopte l'interdiction des cigarettes électroniques

La Cour suprême des États-Unis confirme l’interdiction de certaines saveurs de cigarette électronique

2 avril 2025

Mercredi, la Cour suprême des États-Unis a jugé à l’unanimité que les autorités sanitaires agissaient

Articles plus anciens
Articles plus récents
← précédent Page1 … Page52 Page53 Page54 … Page105 → suivant

Le site RVH-Synergie.org est une source d'informations sur les addictions, les infections virales, les souffrances psychiques et les conduites à risques.

© 2026 - RVH-Synergie.org - Contact