L’apprentissage automatique et l’imagerie cellulaire se combinent pour prédire l’efficacité des médicaments à la sclérose en plaques

Les chercheurs brésiliens, en partenariat avec les institutions françaises, ont développé un outil qui peut prédire comment les patients réagiront au natalizumab, l’un des médicaments les plus couramment utilisés pour traiter la sclérose en plaques.

Malgré son efficacité, environ 35% des utilisateurs ne répondent pas complètement à la thérapie et éprouvent un retour de symptômes dans les deux ans suivant le début du traitement. De plus, bien qu’il contribue à réduire la fréquence et la gravité des épidémies et ralentit la progression de la maladie, elle peut provoquer des réactions indésirables telles qu’un risque accru d’infection grave (leucoencéphalopathie multifocale progressive), les maux de tête, les douleurs musculaires et l’estomac, la fatigue et la dépression.

En utilisant une méthodologie innovante, le groupe de scientifiques a réalisé une avancée importante en médecine de précision. Cette avancée permettra aux patients d’avoir une meilleure qualité de vie à l’avenir avec des traitements ciblés qui ont moins d’effets secondaires et produisent des résultats positifs dans des périodes plus courtes. Cela réduira également les coûts du système de santé publique. Le natalizumab, un anticorps monoclonal, est fourni au Brésil par son réseau national de santé publique (connu sous le nom de SUS, qui signifie « Sistema único de saúde ») et coûte en moyenne 10 000 BRL par patient par mois.

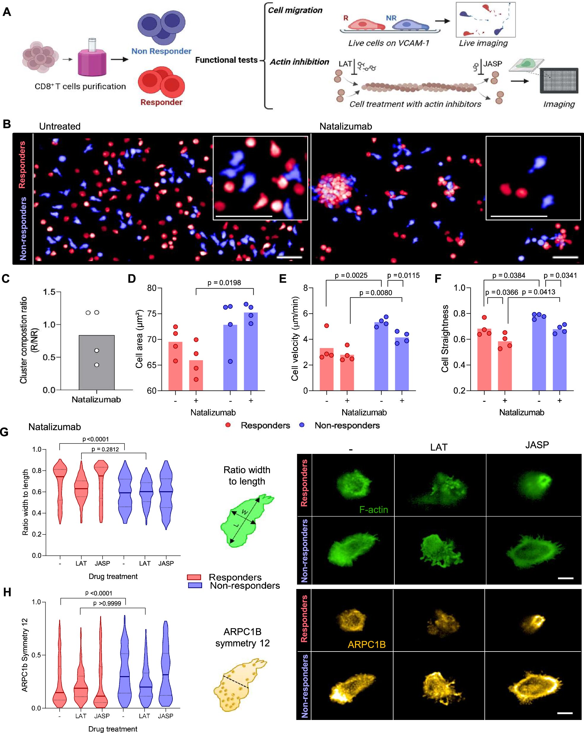
Le médicament agit comme un anticorps, bloquant la liaison de la protéine du système immunitaire VLA-4 à une molécule appelée VCAM-1. Cela empêche les cellules immunitaires d’entrer dans le cerveau et de provoquer une inflammation. Après le traitement, les cellules du système immunitaire, comme CD8+ Les cellules T, deviennent plus arrondies. Ce changement est lié au remodelage de l’actine, une protéine qui favorise principalement le support cellulaire mais joue également un rôle dans le mouvement, la forme et l’interaction des cellules entre eux et leur environnement.

En utilisant l’imagerie à haut contenu (HCI), les scientifiques ont découvert que de mauvais résultats avec un traitement au natalizumab sont associés à des réponses distinctes de remodelage de l’actine dans le CD8+ Les cellules T et leur capacité à s’allonger, même lorsqu’elles sont sous l’influence du médicament. Les cellules deviennent déformées et plus longitudinales. Ces résultats ont été publiés dans la revue Communications de la nature.

« Les résultats sont importants car ils peuvent contribuer à une amélioration de la qualité de vie des patients, en évitant les effets secondaires et les retards de traitement inutiles, ainsi que l’optimisation des coûts, comme dans le cas du SUS au Brésil », a déclaré Beatriz Chaves, le premier auteur de l’article, à Agência Fapesp. Chaves est actuellement chercheur à l’Institut des maladies infectieuses et inflammatoires à Toulouse (Infinity), en France, mais étudie la sclérose en plaques depuis des années dans l’État de Ceará, Brésil, à l’unité locale de la Fondation Oswaldo Cruz (Fiocruz Ceará).

La sclérose en plaques (SEP) est une maladie neurologique auto-immune, inflammatoire et dégénérative qui affecte le système nerveux central, conduisant à des troubles moteurs, cognitifs et mentaux. Les symptômes vont de la perte de la force musculaire et de la difficulté à marcher jusqu’à la trouble de la mémoire, aux difficultés d’attention et aux sautes d’humeur. On estime que 2,8 millions de personnes dans le monde ont une SEP, dont environ 40 000 au Brésil. La plupart des diagnostics surviennent chez les jeunes adultes âgés de 20 à 50 ans, et les femmes sont deux à trois fois plus susceptibles que les hommes d’être affectés.

Démêler le système

L’imagerie cellulaire à haut contenu (HCI) combine une technologie de microscopie avancée avec une analyse d’image automatisée pour extraire plusieurs informations par cellule, telles que la forme et la taille, la distribution des organiles, la localisation des protéines, la réponse aux médicaments et les troubles génétiques. Le HCI a le plus souvent été utilisé pour les études sur le cancer.

L’adoption de ce type d’analyse a été un pas en avant par rapport à d’autres études de médecine personnalisées, qui utilisent généralement la cytométrie (analyse des caractéristiques physiques et chimiques des cellules), de la sérologie ou de la transcriptomique (évaluation de la façon dont les informations d’ADN sont transcrites en ARN et utilisées pour produire des protéines et d’autres molécules).

Dans l’étude, les chercheurs ont commencé par appliquer le natalizumab in vitro aux cellules sanguines, y compris les cellules T, de patients atteints de SEP qui n’avaient pas encore été traités avec le médicament. Les cellules ont été stimulées via VLA-4 et ensemencées sur des plaques recouvertes de VCAM-1. Les échantillons provenaient d’individus liés aux institutions de France.

Plus de 400 caractéristiques de profil morphologique ont été extraites, telles que la surface, le rapport largeur / longueur et l’organisation de l’actine. Parmi ces caractéristiques, 130 ont présenté des informations pertinentes à la recherche. En utilisant l’apprentissage automatique, les chercheurs ont ensuite créé plus d’un million de combinaisons.

L’étude a atteint une précision de 92% dans la cohorte de découverte et 88% dans la cohorte de validation pour prédire la réponse clinique au traitement au natalizumab. CD8+ Les cellules T se sont avérées être une sous-population pertinente pour cette prédiction. Les patients non répondants présentaient un profil de remodelage de l’actine plus résistant, caractérisé par une perte de polarité réduite et une capacité de migration accrue. Cela suggère que le maintien de l’état migratoire de CD8+ Les cellules T peuvent compromettre l’efficacité du traitement.

« Le projet est extrêmement intéressant et innovant. La grande perspicacité était de prendre l’image, de la transformer en chiffres et d’utiliser ce tableau dans l’apprentissage automatique. Je suis sûr qu’il sera maintenant possible de reproduire ce type d’approche pour d’autres maladies et traitements », a déclaré Helder Nakaya, chercheur principal chez Albert Einstein Jewish Brazilian Hospital Hospital à São Paulo, le Brazil et professeur à l’Université de Sta Paul (USP). Il est également l’auteur de l’article.

Nakaya et Juan Carlo Santos E Silva, de la School of Pharmaceutical Sciences de l’Université de São Paulo (FCF-USP), ont travaillé sur la modélisation et le développement de l’apprentissage automatique.

À quoi s’attendre

Chaves et Nakaya ont déclaré à Agência Fapesp qu’ils avaient l’intention de continuer à utiliser la méthodologie et de valider les résultats avec des échantillons plus importants.

« Maintenant, nous rechercherons des moyens de tester avec un plus grand nombre de patients, y compris ceux d’autres pays et régions. Une autre avenue est de rendre le marqueur de morphologie plus accessible, avec la possibilité d’utiliser un équipement plus simple et moins cher. Il y a aussi la possibilité d’appliquer la méthodologie à d’autres maladies, comme un collègue le fait déjà en étudiant la thérapie CAR-T contre le cancer », dit Chaves.