La plate-forme ouvre la voie à de nouveaux traitements contre les maladies liées à l’âge

L’arrêt de la marche implacable des soi-disant «cellules de zombies» qui entraînent le vieillissement et les maladies liées à l’âge pourrait être un pas de plus près à la suite d’une percée de l’Université de Dundee.

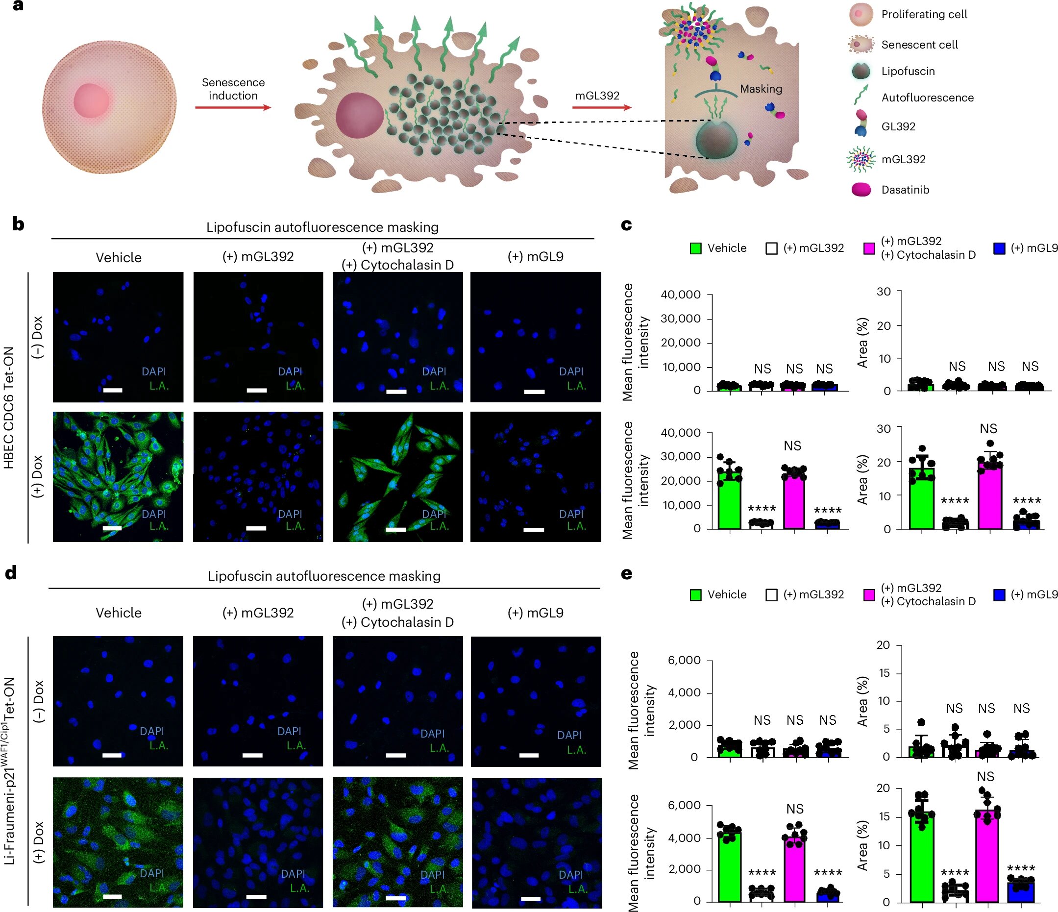
Les experts de l’École de médecine de l’université ont identifié un moyen d’éliminer les cellules sénescentes, les cellules jouent un rôle clé dans une variété de maladies liées à l’âge telles que le cancer, les maladies cardiovasculaires, neurodégénératives et auto-immunes.

En travaillant avec des collègues de l’Université d’Athènes, l’Université a développé une plate-forme qui permet à des cellules sénescentes d’être ciblées et éliminées efficacement, bloquant leur contribution à la progression des maladies liées à l’âge.

Cette recherche révolutionnaire a été publiée dans la revue Vieillissement de la nature.

Le professeur Vassilis Gorgoulis, président de la pathologie moléculaire clinique de Dundee, a déclaré: « Les cellules zombies sont connues, au fil du temps, pour conduire à de graves maladies mortelles liées au processus de vieillissement. Jusqu’à présent, nous n’avons pas pu éliminer ces effets secondaires à l’hôte.

« Cette recherche fournit, pour la première fois, un outil tangible pour l’élimination précise des cellules sénescentes in vitro et in vivo, satisfaisant ainsi à un besoin non satisfait de longue date dans le domaine.

« La plate-forme que nous avons développée maintenant ouvre la voie à la découverte et à l’avancement des composés cliniquement pertinents contre le vieillissement et les maladies liées à l’âge, comme le cancer. »

Les cellules sénescentes sont inventées de «cellules zombies» car elles sont toujours vivantes dans le corps mais ne fonctionnent pas comme normales. Ces cellules ne sont plus capables de diviser et peuvent avoir un impact négatif sur les cellules qui les entourent, au fil du temps, affaiblissant nos tissus, nos organes et notre système immunitaire.

Cela conduit par la suite au vieillissement et à la maladie. Pour cette raison, l’élimination des cellules sénescentes devrait faciliter le traitement des maladies liées à l’âge, comme le cancer.

L’identification des cellules sénescentes est une condition préalable si elles doivent être supprimées avec succès, mais cela s’est avéré auparavant difficile. Les sénolytiques actuels, la classe de médicaments anticancéreux chargés de l’élimination des cellules sénescentes, sont incapables de les cibler sélectivement car elles endommagent les cellules et les tissus sains autour d’eux, entraînant des effets secondaires pour les patients.

Cependant, le professeur Gorgoulis et ses collègues ont pu développer une plate-forme sénolytique capable de cibler et d’éliminer efficacement les cellules sénescentes, l’efficacité du modèle garantissant des effets secondaires minimaux.

Avec la plate-forme maintenant prouvée, le professeur Russell Petty, président de l’oncologie médicale à la Dundee’s School of Medicine et co-auteur du journal, a déclaré que la recherche avait le potentiel de transformer les traitements futurs pour le cancer.

« Ce travail fournit un premier agent en classe et démontre une preuve de concept préclinique pour l’élimination hautement sélective des cellules sénescentes », a-t-il déclaré.

« En conséquence, il ouvre la possibilité de l’élimination sélective des cellules sénescentes chez l’homme à l’avenir, ce qui pourrait conduire au développement d’une toute nouvelle classe de médicaments anti-cancer et avoir également des applications pour d’autres maladies liées à l’âge. »