Comment les mutations génétiques provoquent une fibrose pulmonaire

Un groupe de recherche du National Cancer Research Center (CNIO) a constaté qu’une altération du gène POT1 empêche les tissus pulmonaires de se régénérer, ce qui, au fil du temps, rend la respiration difficile. La mutation empêche les télomères, les structures qui protègent les chromosomes, de la réparation. Selon les auteurs, la compréhension de l’effet de mutations comme celle-ci est essentielle pour développer des thérapies personnalisées contre les syndromes de télomères, un groupe de maladies qui comprend une fibrose pulmonaire et plusieurs types de cancer.

La fibrose pulmonaire idiopathique est une maladie potentiellement mortelle actuellement sans traitement, dans laquelle le tissu pulmonaire développe des cicatrices et devient raide, ce qui rend la respiration de plus en plus difficile au fil du temps. Le processus n’est pas encore bien compris à l’échelle moléculaire et est en cours de recherche activement.

Nous savons que la fibrose pulmonaire est fortement liée aux télomères dysfonctionnels, les structures qui protègent les chromosomes. Cette constatation a été découverte il y a quelques années par le groupe Télomères et télomérase – la Fondation de l’humanisme et des sciences au National Cancer Research Center (CNIO), ouvrant de nouvelles avenues pour développer des thérapies contre la maladie.

Le même groupe, dirigé par Maria Blasco, fait maintenant encore plus de progrès, révélant le mécanisme par lequel une certaine mutation génétique entraîne une fibrose pulmonaire.

Comme expliqué dans le journal Gènes et développement, Une compréhension approfondie de l’effet des mutations telles que celle étudiée « est essentielle pour développer des thérapies personnalisées » contre les syndromes dits de télomères, un groupe d’une douzaine de maladies, y compris la fibrose pulmonaire et de nombreux types de cancer.

Une mutation qui empêche les télomères de réparer

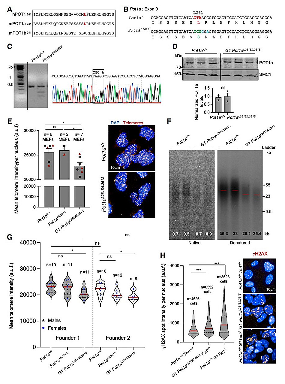
La présente étude se concentre sur une mutation du gène POT1, qui produit l’une des protéines appelées abrines qui composent le bouclier protecteur des télomères. Le groupe de recherche CNIO a découvert que, lorsque cette mutation est présente, les télomères ne peuvent pas être réparés, car l’enzyme responsable de ces réparations n’est pas en mesure de fonctionner normalement.

« Nous avons montré que cette mutation empêche la télomérase de travailler dans le télomère », explique Blasco, auteur principal de cette étude, qui a également impliqué Paula Martínez et Raúl Sánchez-Vázquez, du même groupe de recherche.

« L’étude aide à expliquer pourquoi les personnes atteintes de cette mutation ont des télomères courtes et développent une fibrose pulmonaire, tout comme les personnes atteintes de mutations de télomérase. Ces résultats soulignent la prévalence des télomères courts et dysfonctionnels dans le développement de la fibrose pulmonaire chez l’homme », ajoute Blasco.

«  Abrines  » modifiés, «télomères non protégés

Les télomères sont des structures moléculaires trouvées aux extrémités des chromosomes, agissant comme des plafonds protecteurs pour l’intégrité des chromosomes. Tout au long de la vie, les télomères deviennent naturellement plus courts – une conséquence inévitable de la division cellulaire – et, si elles deviennent trop courtes, les cellules cessent de diviser. Cela signifie que le tissu ne se régénère pas. Dans le tissu pulmonaire, la non-régénération due au dysfonctionnement des télomères provoque une fibrose.

Cela a été prouvé dans les études précédentes du groupe de Blasco, qui a également découvert qu’il était possible d’inverser la fibrose chez les animaux en activant l’enzyme de la télomérase dans les tissus affectés.

Cependant, dans la présente étude, ils notent que lorsque la protéine POT1 se mute, les télomères sont impossibles à réparer, même lorsque la télomérase est présente. La fibrose apparaît en conséquence.

« Nous voyons que cette mutation dans POT1 est identique à la mutation de la télomérase », explique Blasco. « C’est la première fois qu’une mutation est trouvée dans une protéine d’hébergement qui a le même effet que le manque de télomérase. »

POT1 dans le cancer et le vieillissement

Jusqu’à présent, toutes les mutations POT1 avaient été associées au cancer, et en fait, le groupe de Blasco a innové en caractérisant le rôle des mutations POT1 dans le cancer. La mutation POT1 étudiée dans la recherche actuelle est la première à être associée à une maladie dégénérative telle que la fibrose pulmonaire.

« Le fait que la même protéine télomère, POT1, puisse conduire au cancer ou au vieillissement montre le rôle essentiel des télomères dans ces maladies », explique le chef du groupe CNIO Telomère et télomérase – la Fondation de l’humanisme et des sciences.

La société spin-off de CNIO Télomère Therapeutics créée il y a quelques années développe actuellement des thérapies basées sur l’activation de l’enzyme télomérase dans les tissus affectés. L’étude désormais publiée montre cependant l’importance de personnaliser les traitements, car l’activation de la télomérase ne résoudrait pas le problème de la fibrose causée par les mutations POT1.