Comment les dommages causés par la myéline du cerveau peuvent entraîner des convulsions dans la SEP

Une étude préclinique des scientifiques biomédicaux de l’Université de Californie à Riverside, a montré pourquoi certaines personnes atteintes de sclérose en plaques ou de SEP souffrent également de crises – une complication débilitante qui peut aggraver les résultats cognitifs et accélérer la progression de la maladie.

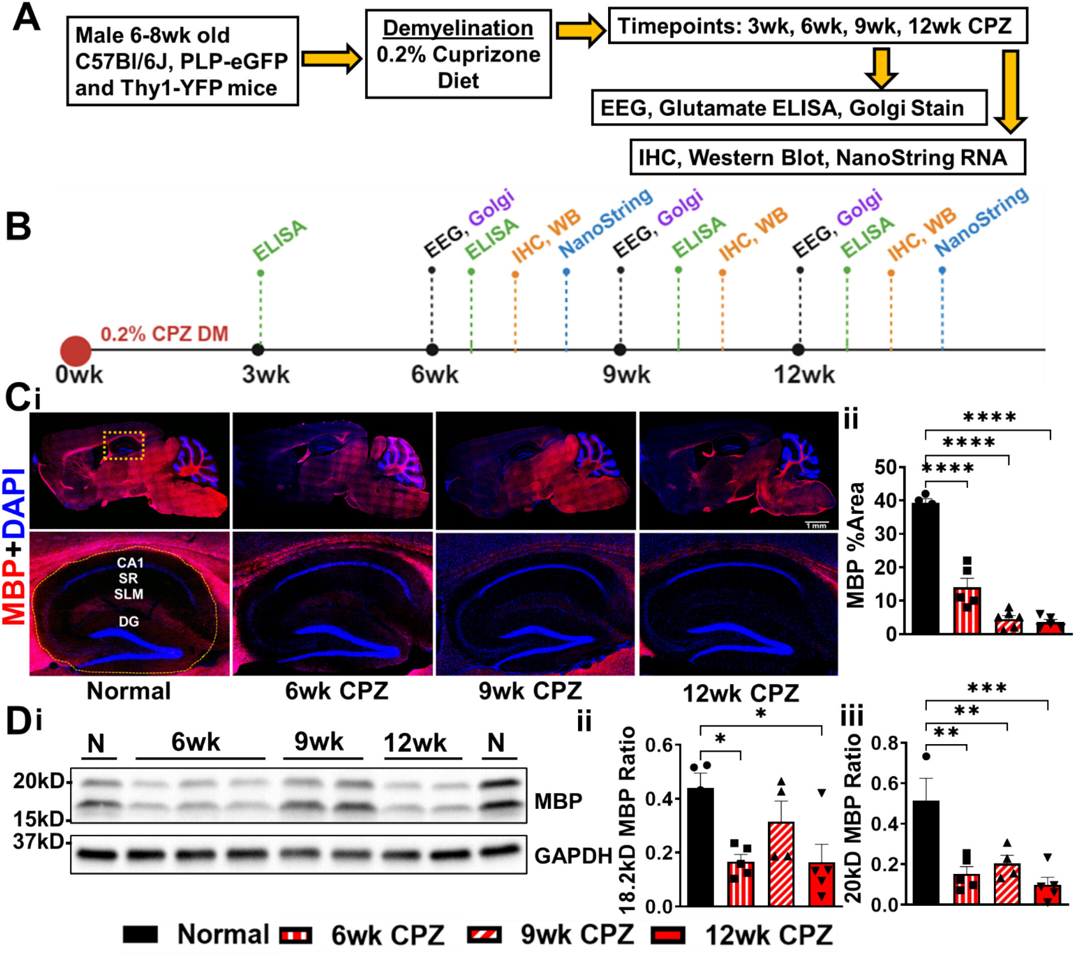
Publié dans Neurobiologie de la maladiela recherche identifie un lien fort entre la démyélinisation – la perte de la gaine de myéline protectrice enrobant les axones des neurones et l’activité de crise. En utilisant un modèle de souris de SEP, l’étude montre que lorsque la myéline se détériore, en particulier dans l’hippocampe, les convulsions deviennent plus probables. Cette région du cerveau est essentielle pour la mémoire et l’apprentissage et est un hotspot connu pour l’activité de crise.

Les résultats suggèrent de nouvelles opportunités de traitements ciblés qui traitent de la cause profonde des crises de la SEP sans supprimer l’activité cérébrale globale. Les médicaments contre la crise actuelle suppriment souvent l’activité cérébrale globale, conduisant à des effets secondaires comme la fatigue et le terne cognitif.

« Environ 4% à 5% des personnes atteintes de SEP développent des convulsions », a déclaré Seema Tiwari-Woodruff, professeur de sciences biomédicales à l’école de médecine de l’UCR et auteur de l’étude. « Ce fut un domaine sous-étudié, mais ces patients ont tendance à subir de moins bons résultats cognitifs et une progression plus rapide de la maladie. Comprendre ce qui se passe dans le cerveau est crucial. »

La SEP est un trouble auto-immune chronique qui endommage la myéline, conduisant à des symptômes tels que les problèmes de vision, la fatigue, les problèmes de coordination, le déclin cognitif et, dans certains cas, les convulsions.

Pour simuler la démyélinisation progressive, les chercheurs ont utilisé le modèle de souris régime toxique de Cuprizone. Après 12 semaines de démyélinisation, près de 80% des souris ont montré une activité de crise, contre 40% plus tôt dans le processus de la maladie. Les enregistrements cérébraux et les évaluations comportementales ont confirmé cette augmentation.

« Au fur et à mesure que la démyélinisation progressait, les niveaux de glutamate, un neurotransmetteur excitateur, Rose, tandis que Gaba, le principal neurotransmetteur inhibiteur du cerveau, semble diminuer », a déclaré Tiwari-Woodruff. « Ce déséquilibre rend le cerveau plus excitable – une caractéristique de l’épilepsie. »

L’étude met en évidence l’hippocampe comme une zone clé affectée. Les neurones inhibiteurs de cette région, dont certains sont myélinisés, semblent particulièrement vulnérables.

« La myéline ne se contente pas d’accélérer la transmission du signal; cela aide également à maintenir la santé des neurones », a déclaré Tiwari-Woodruff. « Les dommages aux neurones producteurs de GABA dans l’hippocampe en raison de la démyélinisation pourraient expliquer la sensibilité à la crise de la SEP. »

Contrairement aux modèles d’épilepsie traditionnels qui reposent sur les lésions cérébrales pour déclencher des crises, cette étude offre un modèle plus précis basé sur une activité de crise induite par la démyélinisation.

« Nous ne détruisons pas les tissus cérébraux », a déclaré Tiwari-Woodruff. « Nous modélissons la perte de myéline lente qui se produit dans la SEP. Cela en fait un outil puissant pour les recherches futures. »

Les résultats ouvrent la voie à des traitements ciblés.

« Maintenant que nous savons que le glutamate s’élève et les gouttes de gaba, nous pouvons étudier les cellules spécifiques impliquées », a déclaré Tiwari-Woodruff. « Nous sommes particulièrement intéressés par les astrocytes – les cellules de soutien qui éliminent normalement l’excès de glutamate de l’espace extracellulaire. Si elles sont altérées, le glutamate s’accumule, les signaux cérébraux ne sont pas contrôlés et les convulsions se produisent. »

Le glutamate est essentiel pour la fonction cérébrale, donc le traitement doit être précis.

« Le bloquer complètement fermerait le cerveau », a déclaré Tiwari-Woodruff. « Nous visons une modulation ciblée, pas une suppression de couverture. »

La recherche offre un nouvel espoir aux personnes vivant avec la SEP.

« Beaucoup dans le monde de la SEP ne comprennent pas pourquoi ils ont des crises – ce n’est pas un symptôme largement connu », a déclaré Tiwari-Woodruff. « Notre étude offre une explication, qui est la première étape vers un meilleur traitement. »

L’équipe de recherche étudie actuellement les changements dans les circuits neuronaux et les récepteurs dans l’hippocampe et comment la dysfonctionnement des astrocytes contribue au risque de crise. Les comparaisons de l’équipe de souris et de tissu cérébral humain sont déjà en cours.

« Si les mêmes transporteurs et récepteurs sont affectés chez l’homme, ils pourraient devenir des cibles thérapeutiques claires », a déclaré Tiwari-Woodruff.