Comment les cellules du corps changent de forme pour faire face aux blessures

Les cellules du corps modifient leur forme pour combler les lacunes telles que les blessures – en partie de la flexion des cellules en fonction de la courbe de l’espace et de l’organisation des structures internes cellulaires, révèle une nouvelle étude.

Les cellules épithéliales bordent les surfaces du corps à l’intérieur et à l’extérieur – constituant une barrière pour se protéger contre les dommages physiques, les agents pathogènes et la déshydratation. Ils jouent un rôle clé dans l’absorption des nutriments et l’élimination des déchets, ainsi que dans la production de substances telles que les enzymes et les hormones.

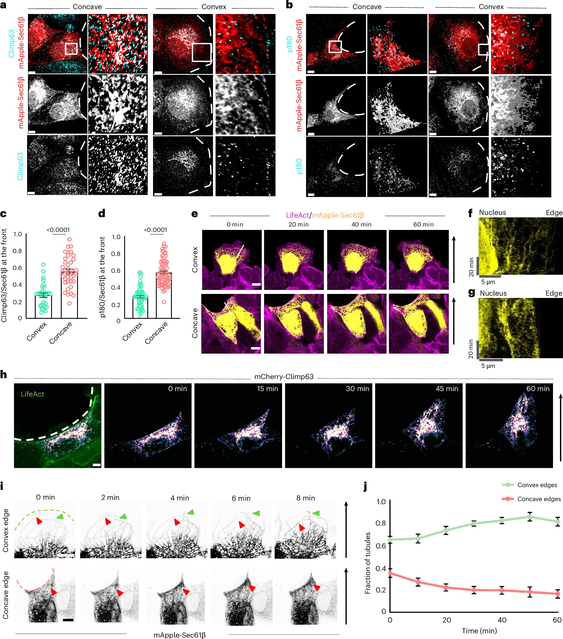
Les scientifiques ont découvert que le réticulum endoplasmique de ces cellules (ER) modifie sa forme de différentes manières. Lorsque l’espace se courbe vers l’extérieur (convexe), l’ER forme des formes de type tube, mais lorsque l’espace se courbe vers l’intérieur (concave), il forme des formes plates en forme de feuille.

Les chercheurs ont constaté que la poussée des forces sur les bords de l’inurbulation vers l’extérieur et les forces de tir sur les bords de la localisation vers l’intérieur modifient la forme de l’ER à travers différents mécanismes.

Lorsqu’un espace a des bords convexes, les cellules utilisent un mouvement rampant avec des extensions larges et plates, mais dans le cas des bords concaves, il y a un mouvement de « corde à sac », où les cellules se contractent pour rassembler les bords.

Publier leurs résultats dans Biologie cellulaire de la naturedes chercheurs du Royaume-Uni et de l’Inde notent que la capacité de l’urgence à se réorganiser en réponse à la courbure des bords et à déterminer le mode de migration épithéliale met en évidence son rôle crucial dans le comportement cellulaire.

Les scientifiques ont utilisé des techniques spécialisées pour créer de minuscules lacunes dans les couches cellulaires et utilisé des modèles avancés d’imagerie et de mathématiques pour comprendre comment l’ER change de forme et aide les cellules épithéliales.

Le Dr Simran Rawal de l’Institut Tata de la recherche fondamentale Hyderabad, qui a effectué la plupart des expériences, a commenté: « La cicatrisation des plaies est une réponse importante à la blessure. Notre étude ouvre de nouvelles voies pour explorer les mécanismes sous-jacents à la fermeture de l’écart épithélial et leurs implications plus larges pour la santé et la maladie en identifiant un nouveau rôle de l’ère dans ce processus. »

Le Dr Pradeep Keshavanarayana, qui a développé le modèle mathématique lorsqu’il était chercheur à l’Université de Birmingham, a déclaré: « Le rôle des urgences dans le mouvement des cellules n’est pas seulement une découverte scientifique fascinante, mais aussi un changement de jeu potentiel pour divers traitements médicaux et thérapies. Strangez – en mettant à de nouvelles stratégies pour prévenir ou ralentir les métastases. « 

L’auteur correspondant, le professeur Fabian Spill, de l’Université de Birmingham, a commenté: « Ce projet était un excellent exemple de collaboration interdisciplinaire fructueuse. Nous avons précédemment étudié les monocouches endothéliales, qui sont les cellules qui tapissent les vaisseaux sanguins et avons étudié la façon dont les caractéristiques mécaniques et géométriques régulent les vitesses dans le monolayer qui peuvent provoquer la modulation.

« Les expériences ont montré un nouveau lien inattendu entre l’organelle et la forme des cellules et le comportement de monocouche. La combinaison de ces belles expériences par Simran et des collaborateurs avec le modèle mathématique développé par Pradeep a conduit à l’identification d’un nouveau mécanisme médié par organelle de mécanique et de géométrie de détection. »

Le professeur Tamal DAS, auteur correspondant de l’Institut Tata, a ajouté: « Cette étude a commencé avec la découverte faite par Simran, qui a observé le rôle central de l’urgence dans la mécanotransduction – le processus par lequel les cellules convertissent les stimuli mécaniques de leur environnement en signaux biochimiques.

« La mécanotransduction est fondamentale pour plusieurs fonctions physiologiques, notamment le toucher, l’audition et l’équilibre, et a été étudiée dans le contexte de la migration des cellules collectives. Notre collaboration a façonné le cadre théorique et approfondi notre compréhension des mécanismes sous-jacents. Ensemble, nos expériences et notre modélisation révèlent un nouveau rôle pour l’ER dans ce processus. »