Comment la glycoprotéine GP38 du virus de la fièvre hémorragique de Crimée pourrait faire progresser les thérapies anticorps monoclonales

Une étude récente publiée dans Médecine translationnelle scientifique impliquant des scientifiques de l’Institut de recherche médicale de l’armée américaine des maladies infectieuses, en collaboration avec des scientifiques de l’Albert Einstein College of Medicine et de l’Université de Californie-Berkeley, a des découvertes avancées entourant le virus de la glycoprotéine virale (CCHFV).

Le CCHFV est endémique pour l’Afrique, les Balkans, le Moyen-Orient et l’Asie, et est considéré comme un pathogène prioritaire par l’Organisation mondiale de la santé. Le virus est principalement transmis aux personnes des tiques et des animaux d’élevage avec un taux de décès de cas allant jusqu’à 40%. Il n’y a actuellement aucun vaccin approuvé contre le virus.

Historiquement, le GP38 a été considéré comme une cible importante pour les vaccins ou autres traitements. Cependant, le manque de connaissances concernant la fonction de GP38 pendant l’infection a entravé les efforts pour développer des contre-mesures médicales spécifiques au CCHFV.

La nouvelle recherche met en lumière le rôle de GP38 dans les infections virales et la pathogenèse, et sur la façon dont les anticorps spécifiques du GP38 médient particulièrement la protection in vivo.

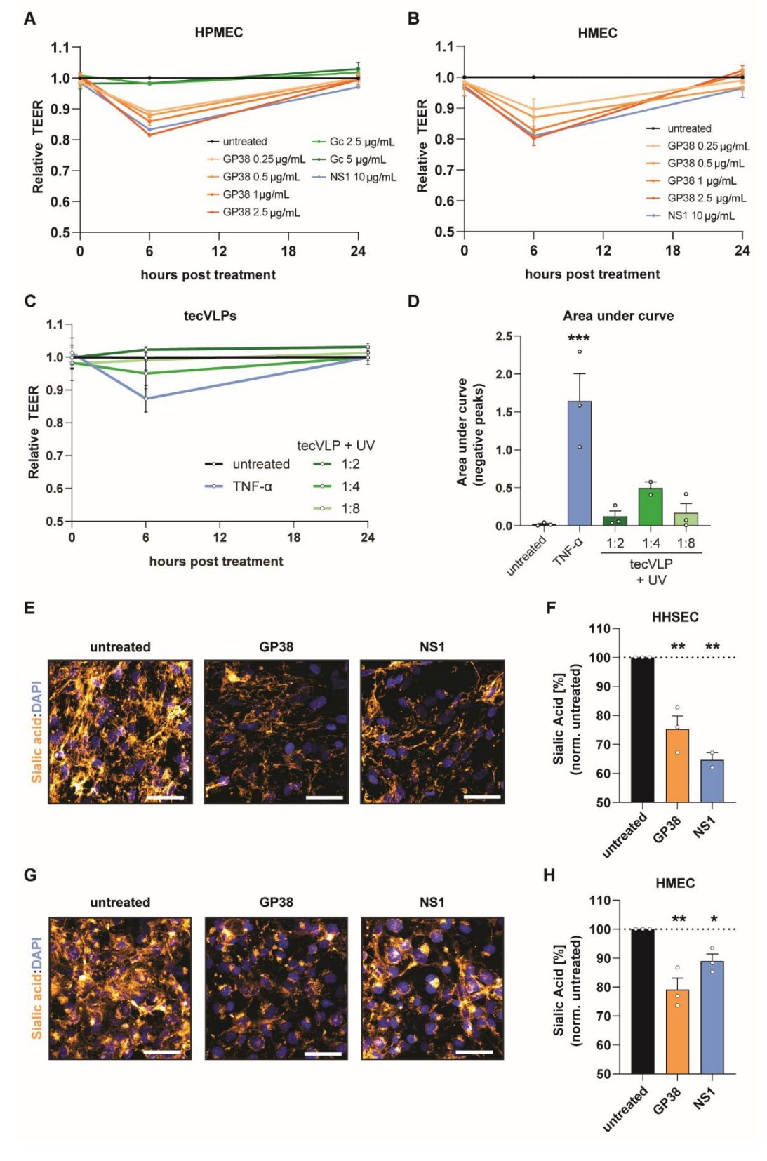
« Cette étude est axée sur la démonstration que le GP38 peut seul agir comme une » toxine virale « et déclencher des fuites vasculaires », explique Andrew Herbert, auteur principal de l’étude et chef de la succursale d’Usamriid. « Il se concentre également en grande partie sur la compréhension du mécanisme d’efficacité protectrice des anticorps ciblant GP38. »

Les preuves montrent également que GP38 a un rôle direct dans la pathogenèse virale qui est indépendante de sa fonction dans la biogenèse virale des glycoprotéines. Il souligne l’importance d’inclure GP38 dans la conception du vaccin CCHFV et fournit un point de départ pour la conception rationnelle de la thérapeutique anti-CCHF ciblant le GP38.

Des recherches supplémentaires soutiennent ces preuves en traitant des souris contestées par CCHFV avec du GP38 exogène, améliorant davantage la fuite vasculaire dans le contexte de l’infection, ce qui suggère que le GP38 fonctionne comme une toxine virale sécrétée dans l’induction de la fuite vasculaire.

Dans une étude précédente publiée en juillet 2024, Monticelli et Herbert, ainsi que des collaborateurs du monde universitaire et de l’industrie, ont isolé un grand panel de mAb ciblant le GP38 de survivants humains d’infection naturelle, et ont montré que certaines d’entre elles étaient protectrices dans des modèles animaux d’infection contre de multiples isolats divers de CCHFV. Bien que cette étude ait fourni des preuves d’épitopes protecteurs sur GP38, il n’a pas fourni une compréhension claire du mécanisme de protection de ces anticorps anti-GP38.

« D’après l’étude précédente, nous ne savions pas comment les anticorps médiatriaient la protection », explique Stephanie Monticelli, co-prime auteur de la publication et chercheur à Usamriid. « En déterminant un mécanisme d’action pour les thérapies protectrices des anticorps monoclonales spécifiques au GP38, nous pouvons mieux comprendre comment cibler cette protéine pour le développement de contre-mesures médicales puissantes. »

Cette publication récente a montré que les mAbs non neutralisants spécifiques au GP38 ciblant la région N-terminale de GP38 (région 2) étaient les plus protecteurs contre le défi mortel, le plus puissant pour réduire le GP38 circulant, diminuant la fuite vasculaire et freiner la diffusion virale aux tissus distaux.

L’effet modéré du mAb anti-GC neutralisant le virus indique que la réduction observée de la fuite vasculaire lors du traitement avec des mAb de liaison au GP38 est non seulement le résultat de la réduction globale de la charge virale, mais est plutôt spécifique à la réduction de la fuite vasculaire circulante et à un blocage direct de la fonction de GP38 dans la fuite vasculaire d’indexation.

Ces découvertes montrent la signification claire de la relation virus-hôte, en particulier lorsque vous travaillez avec des sujets détenus par CCHFV.

« Les interactions de l’hôte viral sont très complexes et taquiner les processus complexes qui se produisent lors d’une infection virale peuvent être délicats », explique Herbert. « Les protéines virales remplissent souvent plus d’une fonction pendant l’infection, et elles peuvent également« collaborer »avec d’autres protéines virales, voire des protéines hôtes, pour effectuer une fonction spécifique qui est bénéfique pour le virus.»

Cette étude fait partie des stratégies optimisées de préposition pour les vaccins et les immunothérapies contre divers consortium émergente des menaces infectieuses (Provident).